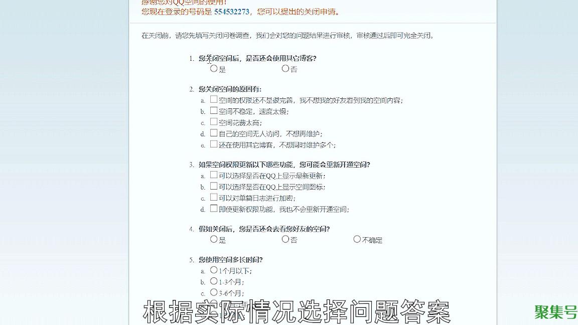
正文 qq空间注销(qq怎么注销空间手机) kpjjhadmin V管理员 /2022-03-26 17:30:03 /378 阅读 0326 1、开浏览器,搜索注销QQ空间;2、点击QQ空间关闭申请链接,登陆账号进行安全验证;3、然后填写问卷调查,根据实际情况选择问题答案;4、最后输入验证码提交关闭申请即可。 声明:本文内容及图片来源于读者投稿,本网站无法甄别是否为投稿用户创作以及文章的准确性,本站尊重并保护知识产权,根据《信息网络传播权保护条例》,如果我们转载的作品侵犯了您的权利,请在一个月内通知我们,我们会及时删除。请将本侵权页面网址发送邮件到laoyang1981@qq.com,我们会及时做删除处理。