2021/09/07 - 「如何填写《护士执业注册申请审核表》」
关于《护士执业注册申请审核表》的填写规范和相关问题。
自从7月6日开始打印护士资格成绩合格证明开始,有很多同学前来领取表格,和询问一些相关的问题。
过程中得知,同学们对执业证注册是相当陌生的,不知如何填写,不知如何操作,甚至还有的同学不知道这个注册是干什么用的,为什么要注册?
为此,老师今日就手把手教你如何填写《护士执业注册申请审核表》,以及回答一些常见的相关问题,希望能帮助到大家。
获取表格
打开 “国家政府网” - 定位到此页面
http://www.gov.cn/fuwu/201904/19/content_5384379.htm
看到这个页面就对了,浏览到页面最下方,点击 “护士执业注册申请审核表” 下载表格附件(为Word文档)。
表格填写
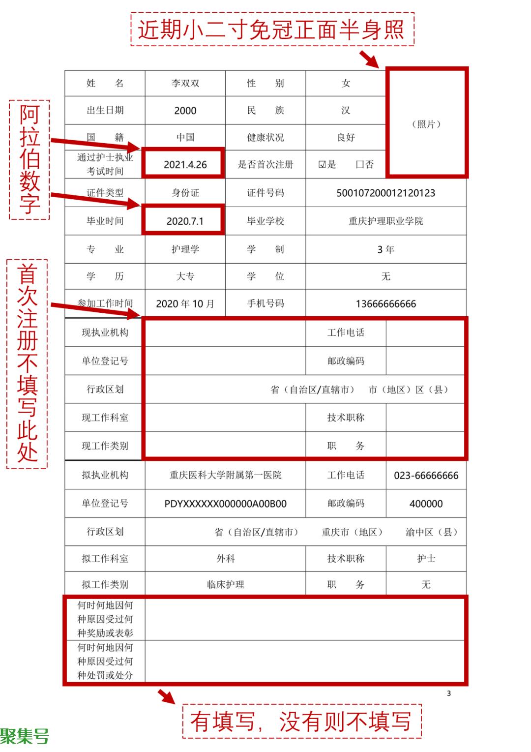
请使用钢笔或签字笔填写
个人信息
审核
常见问题
问:表格是通用的吗?
答:表格是国家卫生健康委员会监制,是全国统一的。
问:照片是什么要求?
答:照片尺寸为小二寸,近期的免冠半身照,彩色。
问:表格是用电脑填写信息后打印出来,还是手写?
答:用钢笔或签字笔手写。
问:没上班可以注册吗?
答:不可以,工作单位是必要条件。
其他问题见文末历史推荐文章
文章说明:
获取表格截图来自于国家政府网。
流程使用的表格为国家卫生健康委员会监制,来自于国家政府网,示例流程参照《护士执业注册管理办法》、国家卫生健康委令第7号文件。
示例表格填写的内容为虚构,仅做参照。







