电动车是具有多样化的车型,目前知名度比较高的是电动汽车和两轮电动车,目前,一个是被称为未来的发展趋势,一个是目前在国内具有保有量达到第一的交通工具,但在电动车的发展史中,电动三轮车也不应该被忽视。
电动三轮车在我国的开始普及,虽然是晚于电动车,但它其实是世界上第一辆电动车的雏形,早在1881年,法国一位工程师制造了以第一辆搭载了铅酸电池的电动三轮车,而在1885年,由德国工程师卡尔这·本茨制成了世界上第一辆获得发明专利的电动三轮车。
不过,很可惜的是电动三轮车如今只能算是小众车型,但即便如此,由于我国的人口基数庞大,电动三轮车依旧有着超7000万的保有量,每年有数百万的产销量,而且,在国内也诞生了不少的品牌,这些品牌有的是众人皆知,有的是具有区域性,大部分在使用电动三轮车的车主,基本上选择的都是在这些品牌之内的车型。
电动三轮车主要品牌有哪些
选择品牌车辆,其实是小行家一直建议的,尤其是在如今三轮车也要上牌的阶段,品牌在资质上有着更好的保障,那么,电动三轮车有哪些品牌呢?小行家为大家搜集整理了一下;
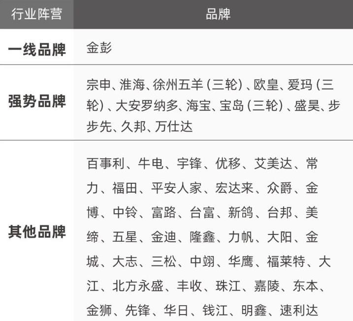
一线品牌:金彭;
强势品牌:宗申、淮海、徐州五羊(三轮)、欧皇、爱玛(三轮)、海宝、宝岛(三轮)、盛昊、步步先、久邦、万仕达;
其他品牌:百事利、牛点、宇峰、富路、平安人家、力帆、大江、金狮、钱江、嘉陵、大江、五星、新鸽、台邦、美缔、五星、金迪、隆鑫、力帆、大阳、金城、大志、三松、中翊、华鹰、福莱特、大江、北方永盛、丰收、珠江、嘉陵、东本、金狮、先锋、华日、钱江、明鑫、速利达。
那么,如此多的品牌中,作为消费者选择,不可能一个一个去了解,一个一个去排除,小行家根据电动三轮车“口碑榜”以及车主对于这些品牌的评价,让您快速了解前5名最受车主认可的品牌有哪些,看看这些品牌有您买的吗?您认可它们的质量吗?
“口碑榜”第5名:五星车辆
品牌介绍:成立于2004年,它是知名的机械装备制造企业的潍柴雷沃重工旗下的品牌拥有业内先进的科研技术中心,具有完善的CAD/CAE设计分析能力、车身结构设计能力,五星的电动三轮车零部件,都是严格按照汽车或摩托车的标准,让它的产品耐用性广受认可。
而五星车辆由于背靠的是以生产农业机械为主的潍柴雷沃重工,所以,它有着十分完善的营销网络,遍布全球120多个国家和地区,尤其是农村地区,这和电动三轮车是消费群体有着比较高的重合度,让它不用为销路犯愁,所以,没有较高的知名度,也不影响它能够在众多品牌跻身前5的成绩。
车主对福田五星产品的评价:
个人认为,福田五星三轮比淮海、宗申、金彭更好,主要体现在以下;
车斗底板采用非冲压工艺更厚实耐用
车架管壁厚度达到3.5毫米
轮胎都用正新轮胎
车斗侧板全部两层铁皮工程货箱
“口碑榜”第4名:宝岛电动三轮车
品牌介绍:成立于1997年的品牌,宝岛在电动车领域还是有着比较高的知名度,尤其是休闲电动三轮车,它是涉足比较早的品牌之一,如今也有着比较高的占有率,虽然宝岛在电动三轮车、电动车都不属于一线水平,但口碑却非常不错。
宝岛更专注于乡镇市场,目前拥有超600个核心经销商,分布1万个乡镇网点,凭借优质的品质,强势的品牌效应和完善的服务体系,宝岛电动车获得了广大客户及消费者的好评,成为第4名的电动三轮车品牌。
车主对宝岛电动车产品的评价:
车子质量:不错,动力强劲,钣金工艺好
外形外观:简洁时尚
适用场景:老年人代步首选
“口碑榜”第3名:新鸽
品牌介绍:成立于1987年,是较早一批从事摩托车生产制造的企业,随后因为电动车的普及,快速扩展了低速电动车和电动三轮车的领域,也是较早一批拿到了电摩资质的品牌,虽然市占率不高,但它是典型的具有区域性的品牌,在全国知名度不高,但在河南当地,有着不错市场占有率和口碑。
车主对新鸽产品的评价:
网友问:我家里买的新鸽电动车有10年了吧,中间修了两三次,现在太老了,想换一辆,新鸽电动车现在质量怎么样?
网友答复:现在应该比以前做得更好了,店面多了,广告投放的也多。
“口碑榜”第2名:宗申
品牌介绍:成立于2003年的品牌,是淮海的子品牌,它在电动三轮车领域,有着较强的实力,也是排在前3名的品牌之一,根据官网显示,目前宗申车辆的全球累计销量2180万辆,其产品畅销达到97个国家和地区,能够获得“口碑榜”第2名,可见它的品质是受到广泛认可的。
车主对宗申产品的评价:
外形外观:外观设计不错清晰醒目,简洁大方
骑行体验:避震器调教不错软硬适中
电池续航:不带电池在这不做评论
车子质量:整体来说还是不错的,就是箱顶的架构材料微薄了一点和喷漆不那么均匀,其他的都不错
适用场景:用来拉货就要箱体大这一点宗申达到要求了
其他特色:杯架,手机架,USB充电,灭火器等等都一应俱全
“口碑榜”第1名:金彭
品牌介绍:成立于2004年的品牌,金彭获得“口碑榜”第一,其实并不出人意料,金彭在三轮车中的地位,从上面的榜单中可以看到,它是唯一独占一栏的品牌,在销量、产量多方面,金彭都是第一位,而电动三轮车在没有电动车那种大额广告营销的情况下,能够具有这样的表现,背后依赖的就是过硬的产品质量和良好的口碑。
车主对金彭产品的评价:
金彭电动车三轮车,动力足续航也长,干活拉东西非常方便,周围每家每户都买的是金彭。质量好,售后也方便。
以上就是电动三轮车“口碑榜”前5名的品牌,以及小行家通过搜集到的一些网友对于该品牌的评价,虽然不能说百分百的客观,也不可能百分百都是好评率,但既然能够成功在多个品牌中入榜前5,至少说明,它们是相对能在品质上受到认可的品牌,对于这些品牌,我认为,可以作为车主选择车辆的考虑范围之内。
那么,对于“口碑榜”的前5名的金彭、宗申、新鸽、宝岛、五星,它们的三轮车产品,您用过吗?觉得质量怎么样?欢迎大家评论交流,关注电动车小行家,每天分享电动车相关资讯和观点。













