来源:央视新闻客户端
中国人民银行定于2021年12月21日起陆续发行2022年贺岁纪念币一套。该套纪念币共3枚,其中金质纪念币1枚,银质纪念币1枚,双色铜合金纪念币1枚,均为中华人民共和国法定货币。
双色铜合金纪念币面额为10元,直径为27毫米,材质为双色铜合金,发行量1.2亿枚(含留存历史货币档案1万枚)。
预约安排是什么?
2022年贺岁双色铜合金纪念币每人预约、兑换限额为20枚。
2022年贺岁双色铜合金纪念币预约、兑换的有效身份证件必须为第二代居民身份证原件。
预约
承办银行于2022年1月7日(星期五)22:30至1月9日(星期日)24:00办理2022年贺岁双色铜合金纪念币的预约业务。公众可通过预约承办银行官方网站等线上渠道或在营业时间内前往承办银行公布的预约兑换网点进行预约登记。
预约核实
2022年1月12日(星期三)至1月13日(星期四)为预约核实期。预约核实期内,未通过核查的公众可持预约登记使用的第二代居民身份证原件,前往预约登记的承办银行网点办理撤销重复预约记录及保留兑换资格业务。
预约兑换
承办银行于2022年1月14日(星期五)至1月20日(星期四)办理2022年贺岁双色铜合金纪念币兑换业务。公众可按照约定的时间,持在预约系统中登记的有效第二代居民身份证原件,前往约定的承办银行网点办理预约兑换业务。
截至发稿时间,以下地区的预约核实或预约兑换工作延期开展。
受yi情影响,陕西省延期开展预约核实及兑换工作,具体时间另行通知。
受新冠肺炎yi情等因素影响,新疆维吾尔自治区原定于2022年1月14日至1月20日期间开展的2022年贺岁普通纪念币兑换工作推迟进行。
在哪家银行预约?
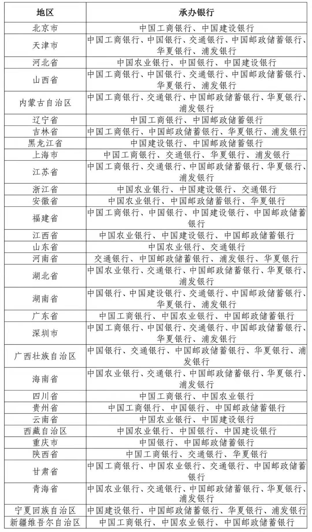
中国工商银行、中国农业银行、中国银行、中国建设银行、交通银行、中国邮政储蓄银行、华夏银行、浦发银行(以下统称承办银行)共同承担2022年贺岁双色铜合金纪念币的预约兑换工作。
目前,各预约承办银行也陆续在官方网站、微信公众号等渠道公布了预约兑换网点和每个网点的可预约数量等信息。(总台央视记者 孙艳 )


